✦ Ingeniería de Conocimiento — ciclo cerrado

Revisiones científicas
de clase doctoral
en minutos · por menos de $0.50

RPW_V3 orquesta curación humana, razonamiento profundo (DeepSeek-R1) y una factoría LaTeX de ultra bajo costo (Gemini 1.5) para producir documentos indistinguibles de un trabajo doctoral humano.

< $0.50
Costo por proyecto
$500–$1,500
Valor de mercado
5 capas
Capas de IA
2M
Tokens de contexto
Acceder al Dashboard →
Arquitectura Sistémica

5 Capas de Inteligencia

Desde la curación de fuentes primarias hasta la entrega de un PDF LaTeX listo para publicar.

Capa 0

Curación de alta fidelidad

La materia prima

Extracción de Scientific Consensus Statements, filtrado por cuartiles Q1/Q2 y generación de la Matriz de Evidencia en CSV.

Consensus.appZotero.orgLens.orgSciSpace.com
Capa 1

Orquestación de razonamiento

DeepSeek-R1 vía OpenRouter

Cerebro estratégico: genera JSON de Estrategia Científica con estructura de capítulos, argumentación chain-of-thought e identificación de brechas de conocimiento.

n8nDeepSeek-R1OpenRouter
Capa 2

Factoría de activos visuales

Python + VOSviewer Online

Motor bibliométrico: calcula co-ocurrencia de keywords y co-citación de autores. Genera Gantt SVG, mapas de calor y map.json para el Dashboard.

PythonVOSviewerpandasSVG/PDF
Capa 3

Redacción transmural

Gemini 1.5 Pro · 2M tokens

Procesa 50 artículos + esquema en una sola ventana de contexto. Redacta directamente en código .tex usando la clase personalizada waremLab_v6.cls.

Gemini 1.5 ProLaTeXwaremLab.cls
Capa 4

Compilación y QA técnico

Gemini 1.5 Flash

Linter automático: cierra llaves, corrige sintaxis, escapa caracteres especiales y verifica referencias de figuras SVG/PDF.

Gemini 1.5 FlashLaTeX linterGit/Overleaf
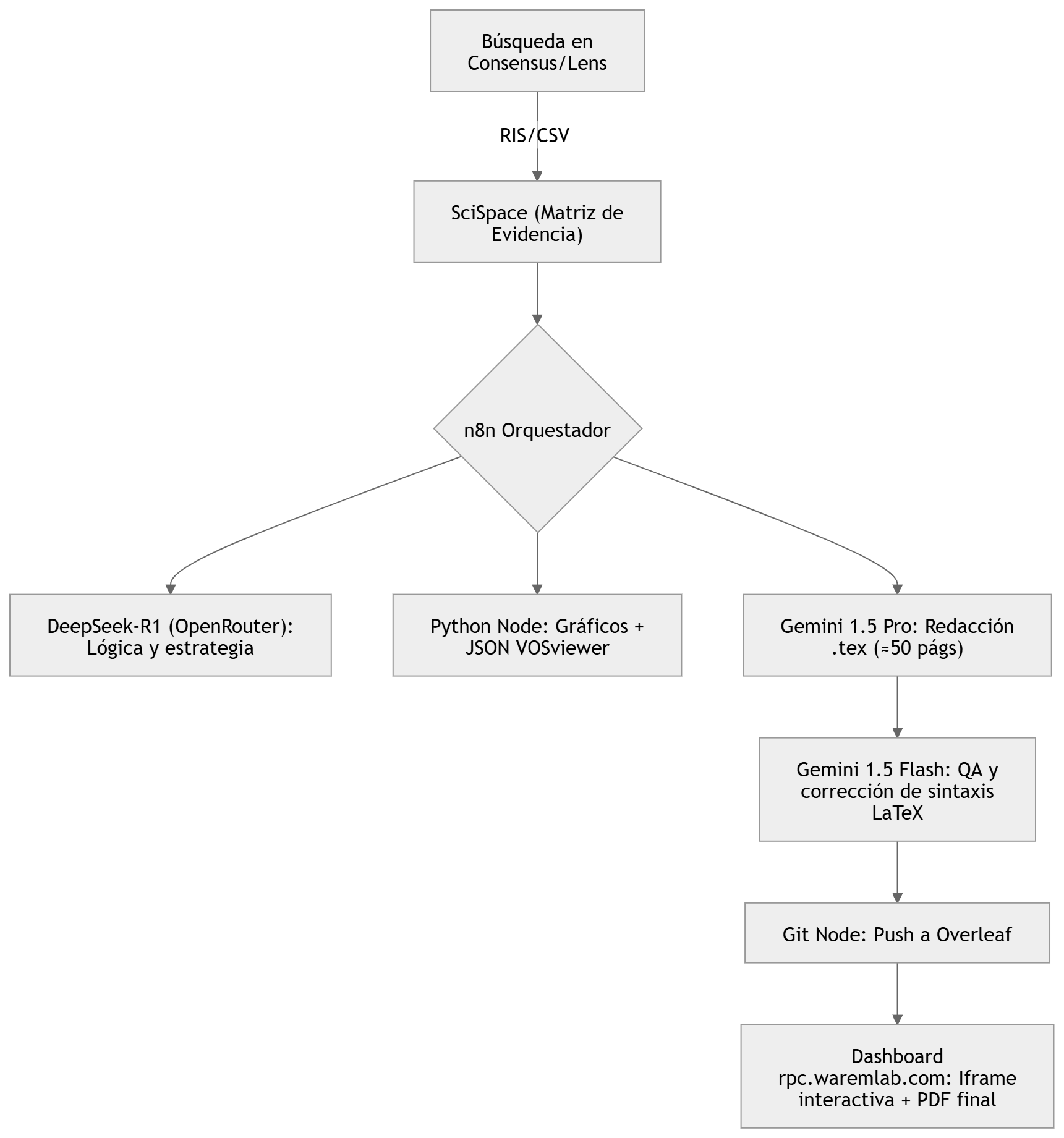
Orquestación

Flujo n8n / Pipeline

El orquestador n8n conecta cada herramienta en una cadena automatizada de extremo a extremo.

Diagrama de flujo del pipeline RPW_V3 en n8n
Diagrama de flujo lógico
Consensus / LensSciSpace (Matriz)n8n ⚡ Orquestador
DeepSeek-R1 (Lógica)Python (VOSviewer)Gemini 1.5 Pro (Redacción)
Gemini Flash (QA)Git → Overleaf📊 Dashboard RPW
Dashboard

CDE — Common Data Environment

7 módulos integrados que funcionan como entorno de datos común para todo el ciclo investigativo.

Módulo 01

Consensus Explorer

Búsqueda semántica, ecuaciones booleanas y Scientific Consensus Statements.

Módulo 02

Lens Explorer

Búsqueda por ecuaciones, resumen de resultados bibliométricos.

Módulo 03

Zotero Explorer

Acceso directo a biblioteca Zotero filtrada por Q1/Q2.

Módulo 04

VOSviewer Explorer

Iframe interactivo conectado al map.json generado por el pipeline.

Módulo 05

LaTeX Previewer

Visualización del código .tex en tiempo real con soporte waremLab.cls.

Módulo 06

Prociencia Toolkit

Campos para SIGU con contadores de caracteres por tipo de convocatoria.

Módulo 07

Overleaf Direct

Acceso al editor colaborativo para ajustes finales humanos.

🚀
¿Listo para comenzar?

Accede al dashboard y crea tu primer proyecto científico.

Ir al Dashboard →
Economía de escala

ROI sin precedentes

150K tokens de entrada · 40K de salida (≈50 páginas de revisión científica)

ComponenteModeloPrecio (in/out / 1M)Consumo (in/out)Total USD
RazonamientoDeepSeek-R1$0.14 / $2.19 (in/out por 1M)100K / 15K$0.04
EscrituraGemini 1.5 Pro$1.25 / $5.00 (in/out por 1M)150K / 40K$0.38
QA técnicoGemini 1.5 Flash$0.07 / $0.30 (in/out por 1M)60K / 5K$0.01
TOTAL por proyecto$0.43 USD
< $0.50
Inversión IA
$500–$1,500
Consultoría humana
×3,000
ROI estimado

Empieza tu primer
proyecto científico hoy

Sistema listo. Sin backend real requerido para el prototipo. Conecta tu API cuando estés listo.

🚀 Acceder al Dashboard